1
0
forked from cgvr/DeltaVR
Files
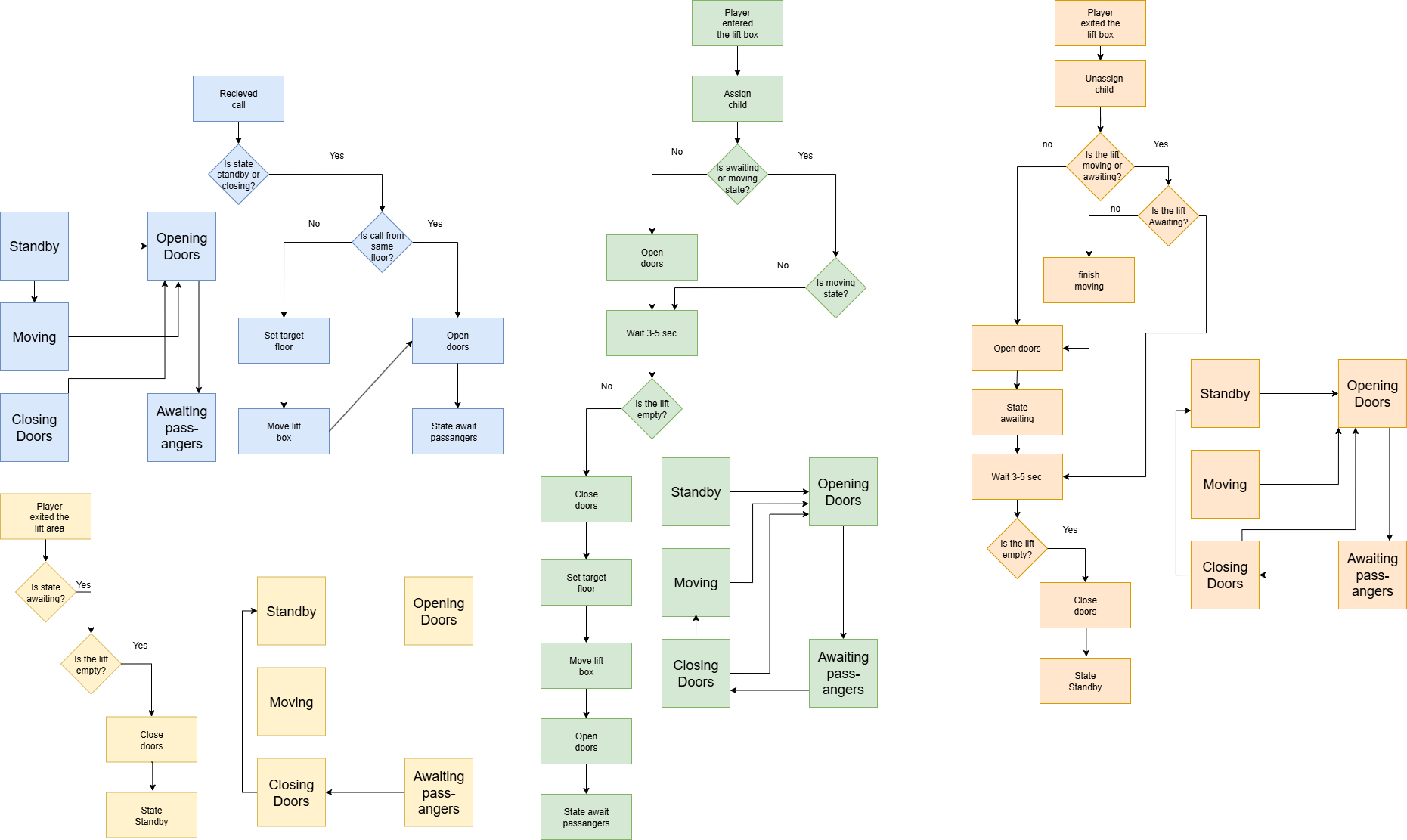
DeltaVR3DModelGeneration/Doc/designs/Original-elevator-state-diagram.png